博彩-玩博彩策略论坛

首頁
最新信息公開
當前位置: 信息公開 -> 首頁 -> 最新信息公開

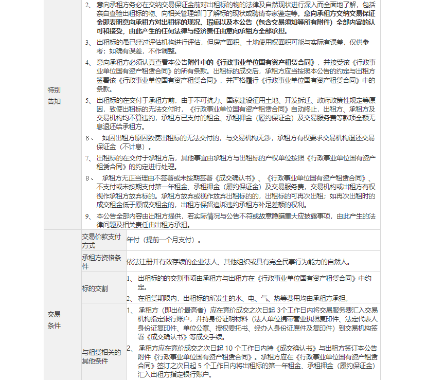
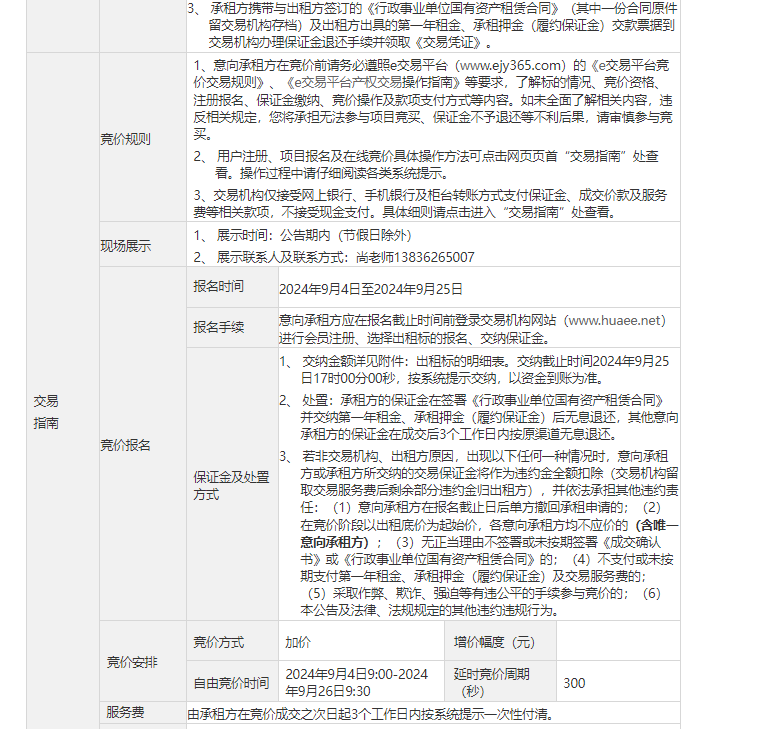
齊齊哈爾大學8處商服分別招租交易公告(轉自黑龍江聯合產權交易所)

發布日期:2024-09-05  點擊量:


真人百家乐作假视频| 百家乐官网号论坛博彩正网| 玩百家乐最好方法| 大发888投注明升网址| 澳门百家乐官网的故事| 新东方百家乐官网娱乐城| 广州百家乐娱乐场开户注册| 百家乐官网投注技巧| 百家乐投资心得| 百家乐赢退输进有哪些| 百家乐官网开户代理| 澳门百家乐官网必赢看| 澳门足球博彩网站| 百家乐官网怎么发牌| 全讯网.com| 百家乐官网现金游戏注册送彩金 | 立即博百家乐的玩法技巧和规则| 德州扑克| 百家乐上分器定位器| 波克城市棋牌下载| 百家乐用什么平台| 皇冠网hg3155| 百家乐博娱乐网| 百家乐官网ipone| 百家乐群柏拉图软件| 百家乐官网是不是有技巧| 百家乐技巧头头娱乐| 百家乐官网怎么样投注| 大庆冠通棋牌下载| 百家乐筹码方| 实战百家乐官网的玩法技巧和规则| 百家乐必胜绝| 代理百家乐官网免费试玩| 大发888游戏登陆| 24山吉凶图| 百家乐官网高档筹码| 在线玩轮盘| 大发888娱乐城官网lm0| 百家乐官网牌九| 太阳城广场| 狮威百家乐官网赌场娱乐网规则|